煤矿事故应急救援虚拟仿真实验项目
Virtual simulation experiment of emergency response and rescue for coal mine accidents
首页
实验流程
学习参考
实验报告
讨论答疑
联系我们
实验流程 - 查看详情
实验流程
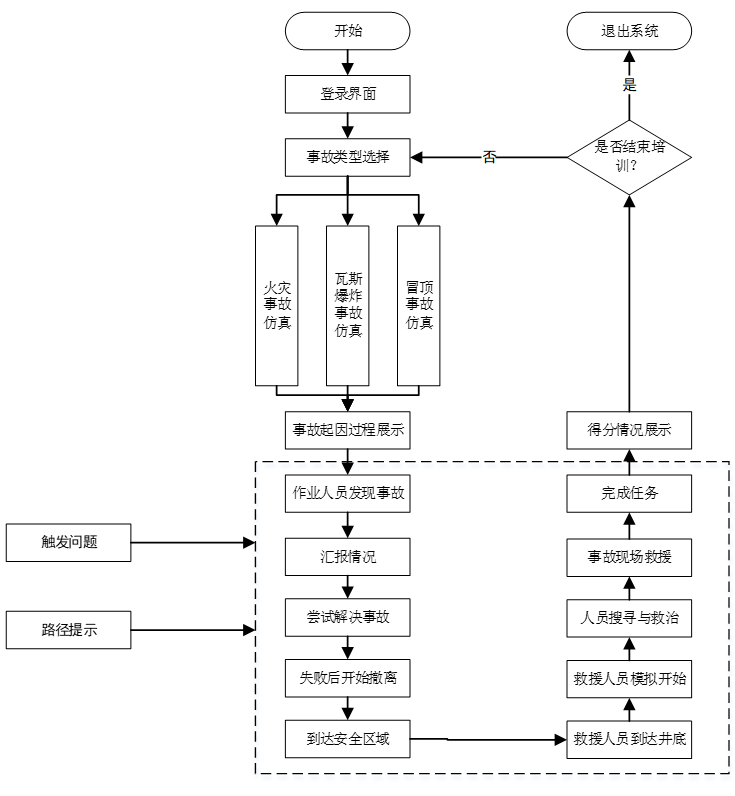
总实验流程
火灾事故模块流程
爆炸事故模块流程
顶板事故模块流程
总实验流程
友情链接:
--- 教育类网站 ---
烈火网
新浪网
网易
--- 政府类网站 ---
中华网
新浪网
网易
--- 校园类网站 ---
烈火网
新浪网
网易
--- 其它类网站 ---
烈火网
新浪网
网易
Copyright © 2019 煤矿事故应急救援虚拟仿真实验 All rights reserved.